Burning Meme Architecture on Guru Network
Burning Meme operates on top of the Guru Network, utilizing the Guru Framework. Setup includes an orchestration node, a UI, a subset of workers, and a set of BPMN deployed onto the orchestration engine
Multi-Chain Web3 Automation and AI Compute Layer
Overview:

Burning Meme leverages the Guru Network's robust infrastructure to deliver a seamless and engaging experience for meme coin enthusiasts. Burning Meme operates on top of the Guru Network, utilizing the Guru Framework. This setup includes an orchestration node, a user interface (UI), a subset of workers, and a set of BPMN (Business Process Model and Notation) processes deployed onto the orchestration engine. The control of these processes is managed from the FLOW UI (Admin).
By integrating Web3 automation, AI compute layers, and a multi-chain orchestration engine, Burning Meme ensures efficient and scalable operations across various blockchain networks. This setup not only enhances user engagement but also drives significant value through increased TVL and trading volumes, benefiting the broader op. chains ecosystem.
Key Components:
- Flow API:
- Provides an interface for interacting with the BPMN processes and the orchestration engine.
- Facilitates data flow and process automation across different components of the Burning Meme platform.
- User Interface (UI):
- Includes both Web Application and Telegram Application interfaces.
- Provides user-friendly access for participating in meme generation, voting, and other activities.
- BPMN Processes:
- Deployed onto the orchestration engine to define and manage business processes.
- Includes user onboarding, quest management, and meme deployment processes.
- Orchestration Node:
- Central hub for managing business processes and interactions within the Burning Meme ecosystem.
- Facilitates communication between various components and ensures seamless process execution.
- Subset of Workers:
- Execute specific tasks as defined by the BPMN processes.
- Operate under the orchestration engine to ensure efficient workflow management.
Initial Setup
- Project Initialization:
- Developers bootstrap the business process automation engine, standard UI (launchpad and tasklist), Telegram App, Telegram Bot, and Data Warehouse.
- Data flows into the Data Warehouse from various sources On Chain and Off Chain to support decision-making and process automation.
Process Flow:
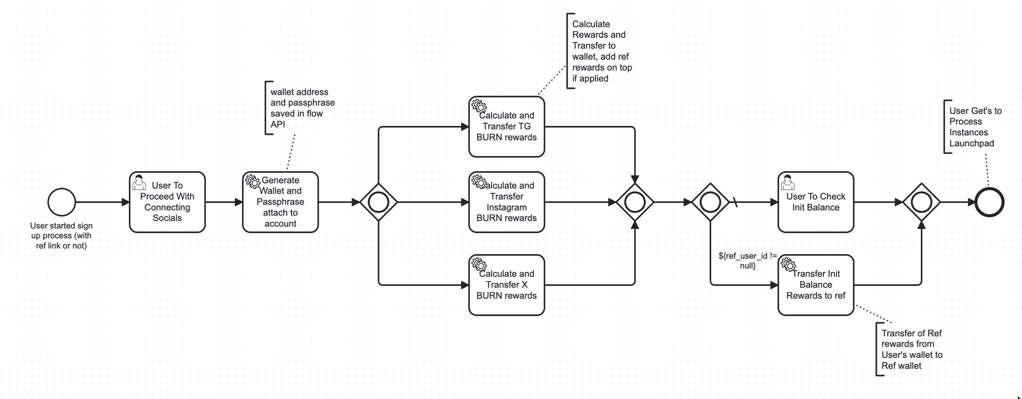
- User Onboarding
- Process Diagram:

- Users sign up and receive an initial balance of Burn points based on their sign-up method.
- Quests available from the launchpad include generating images, connecting accounts (e.g., Instagram), daily challenges, and more.
- Quest participation:

- Users engage in quests using the launchpad and tasklist interfaces.
- Activities include generating and voting for meme images, posting on social media, and participating in community challenges.
- Meme Generation and Deployment:
- Initial voting within Telegram groups or the web application determines meme viability.
- Winning memes are minted as NFTs and deployed onto the chosen blockchain (e.g., Solana or Base) for trading.
- Trading starts against a balanced curve ERC-20 smart contract until target market cap is reached.
- Post-Market Cap Growth:
- After reaching a specific market cap, meme coins are transferred to DEXs (Decentralized Exchanges) for trading.
- Initial liquidity for meme coins comes from trading fees collected during the presale.
- Ongoing Engagement:
- Participants earn airdrops and other incentives based on their voting and engagement activities.
- Fees and earned liquidity are transferred into DEX pool vaults, ensuring sustained liquidity.
Guru Network Integration:
- Guru Token ($GURU):
- Used as a voting token (in the form of Burn points) in both Web and Telegram applications.
- Acts as a payment method for infrastructure and fee transfers.
- Orchestration Nodes:
- Facilitate message transfers and communication between Flow Orchestrators and operational chains.
- Ensure seamless interaction across multiple blockchain networks.