Introducing New GURU ERA Features: Wallet Integration, Swapping, Trading, Token Explorer
Introducing New GURU ERA Features: Wallet Integration, Swapping, Trading, Token Explorer
But first - what is Guru ERA?
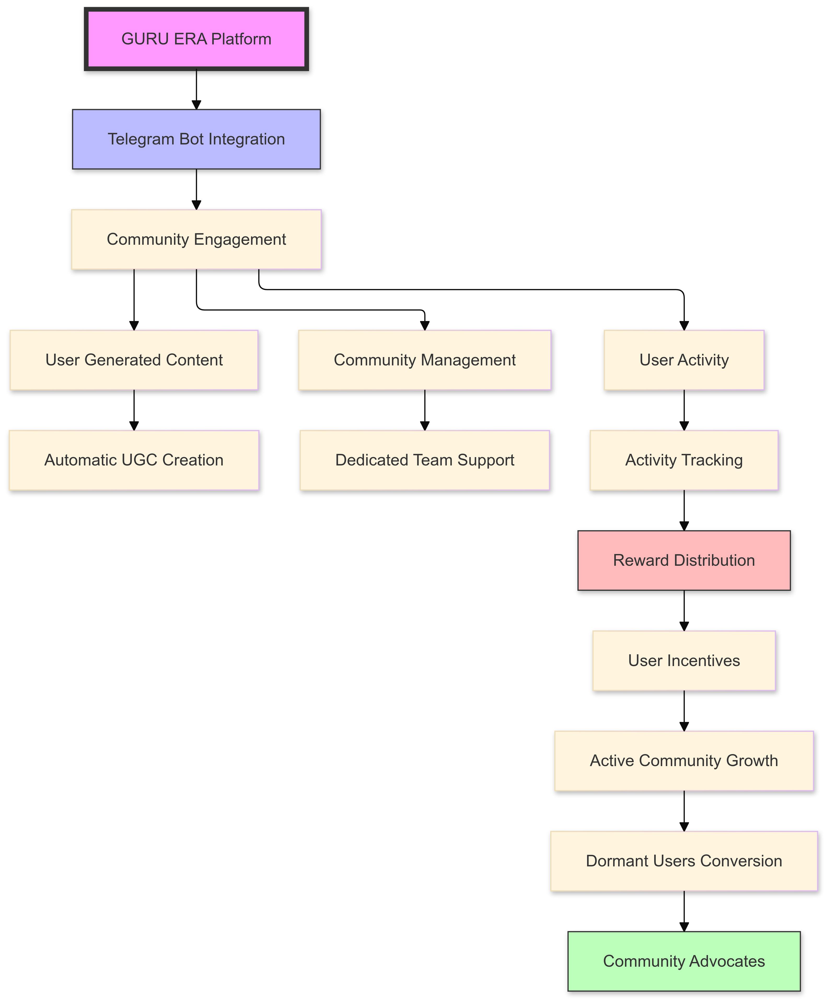
GURU ERA is a comprehensive Web3 engagement platform that transforms how crypto projects interact with their communities through automated solutions and reward mechanisms.
How It Works
The platform operates through a seamless Telegram bot integration that automates community engagement and management. Projects can effortlessly generate user-generated content, track community activities, and distribute rewards based on user participation. The system converts dormant users into active community advocates through strategic incentivization.

Why Projects Need It
Automated Community Management
- Reduces manual moderation workload
- Generates consistent user engagement
- Maintains active community presence
Strategic Growth
- Transforms passive holders into community advocates
- Creates sustainable user acquisition channels
- Implements customizable reward programs
Measurable Results
- Tracks community engagement metrics
- Monitors user activity and participation
- Provides insights for community optimization

The platform serves as an essential tool for crypto projects looking to build and maintain active communities while reducing the resource-intensive aspects of community management. By automating key engagement processes and implementing strategic reward systems, GURU ERA helps projects achieve sustainable community growth with minimal manual intervention.

New features include:
Seamless Wallet Integration
GURU ERA now offers comprehensive wallet connectivity features, enabling users to seamlessly manage their digital assets directly through the platform. The integration supports major blockchain networks and provides a secure environment for storing and managing NFTs and tokens.

Advanced Trading Capabilities
Swapping
The platform now includes robust swapping functionality, allowing users to smoothly one cryptocurrency or digital asset for another. This feature streamlines the trading experience and provides access to broader liquidity options.

Enhanced Token Explorer
The new token explorer feature delivers comprehensive market data and real-time analytics, helping users make informed trading decisions. Users can:
- Track token prices and market movements
- Monitor trading volumes and liquidity
- Access detailed token information and statistics
- Use tags for token lists

User Experience
All new features are implemented with a focus on user experience, incorporating industry best practices for wallet integration and transaction handling. The platform maintains its commitment to providing a safe and intuitive environment for both newcomers and experienced users.
These new features represent a significant step forward in GURU ERA's mission to provide a comprehensive Web3 engagement platform, combining community management with advanced trading and portfolio management capabilities.